设为首页 收藏本站
中共商洛市商南县纪律检查委员会
您现在的位置: 首页 > 巡视巡察 > 本级巡视巡察情况 > 正文


十九届县委第十轮巡察完成进驻


作者:    发布于:2025-09-30 17:40:25    来源:    文字:【】【】【


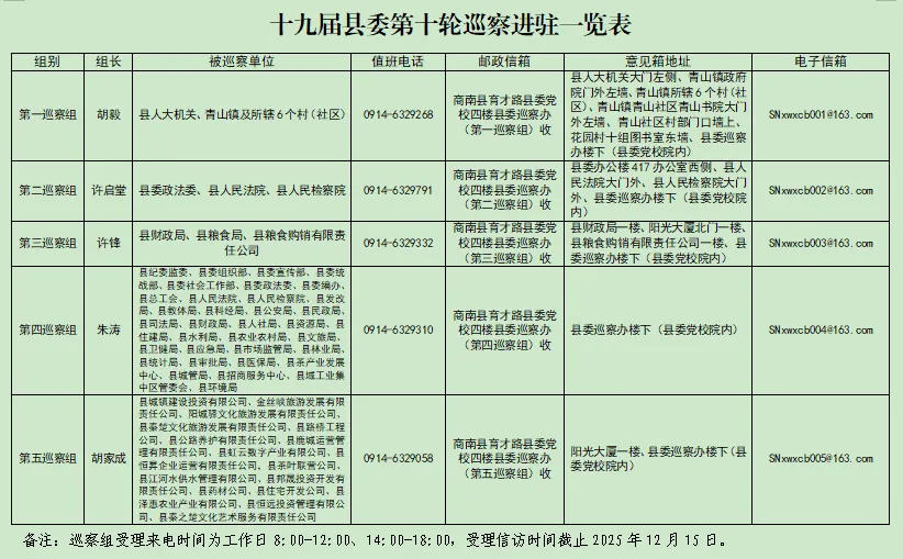
根据县委统一部署,截至9月28日,十九届县委第十轮巡察完成进驻工作。县委巡察组将对6个县直部门、1个镇及其所辖6个村(社区)、1家国有企业开展常规巡察,对35个县直部门单位全面深化改革任务落实情况开展专项巡察,对9家县属国有企业开展巡察“回头看”,对8家县属国有企业聚焦重点问题开展巡察。

常规巡察8个被巡察单位和巡察“回头看”17家县属国有企业分别召开巡察进驻动员会,县委巡察工作领导小组成员就做好本轮巡察工作提出要求,各巡察组组长通报了本轮巡察工作任务。

会议指出,巡察工作是巡视工作向基层延伸的重要制度安排,是推进党的自我革命、全面从严治党的重要举措。各被巡察单位领导班子和全体党员干部要深入学习领会习近平总书记关于巡视工作的重要论述,认真贯彻落实《中国共产党巡视工作条例》,切实把思想和行动统一到党中央决策部署和省委、市委、县委工作要求上来,深刻认识本次巡察工作的重要意义,确保巡察工作有序开展。

会议强调,县委各巡察组要坚持以习近平新时代中国特色社会主义思想为指导,深入学习贯彻党的二十大和二十届二中、三中全会精神,始终把“两个维护”作为根本任务,坚持问题导向,紧扣被巡察单位职能职责,紧盯权力和责任,紧盯“一把手”和领导班子,深入查找政治偏差,不断增强巡察的震慑力、穿透力、推动力。常规巡察要紧扣“四个聚焦”,重点围绕贯彻落实习近平总书记重要讲话和重要指示批示精神,党中央决策部署和省委、市委、县委工作要求,紧扣“四大名城”建设、深化“三个年”活动、打好“八场硬仗”等重点任务,深入查找影响高质量发展的主要矛盾、落实改革部署中的重大偏差、全面从严治党方面的突出问题。对县属国有企业开展巡察“回头看”,重点检查上轮巡察整改和成果运用情况,同时了解党组织把党的领导融入公司治理、坚守主责主业、实现国有资产保值增值、防范化解重大风险责任等情况,推动解决县属国有企业存在的突出问题。对县直部门单位开展专项巡察,重点检查全面深化改革任务落实情况,推动改革举措落地见效。

会议要求,被巡察单位党组织要切实担负起主体责任,把支持配合巡察工作作为当前一项重要政治任务,认真组织、周密安排。被巡察单位党组织主要负责同志要认真履行第一责任人职责,带头自觉接受巡察监督,积极配合巡察组开展工作,如实向巡察组反映情况。全体党员干部要本着认真负责的态度,客观公正地提供情况、反映问题,与巡察组同题共答、同向发力。

被巡察单位党组织主要负责同志表示,将提高政治站位,正确对待巡察工作,自觉接受监督,认真抓好整改,全面推动当前工作,以实际行动坚定拥护“两个确立”、坚决做到“两个维护”。

根据安排,县委各巡察组将在被巡察单位工作2个半月左右,期间设立专门值班电话、邮政信箱、意见箱和电子邮箱,主要受理反映被巡察单位党组织领导班子及其成员、下一级党组织主要负责人和重点岗位人员问题的来信来电来访,重点是关于违反政治纪律、组织纪律、廉洁纪律、群众纪律、工作纪律和生活纪律等方面的举报和反映。巡察组受理信访时间截止2025年12月15日。




浏览 (342) | 发布人:
将本文加入收藏夹